低成本商业火箭是构建商业航天生态的重要基础,实现高效、稳定可靠、低成本的商业发射,关键在于:(1)合理的推力与箭体结构设计,实现入轨发射奠定基础,(2)可重复使用且成本可控的液体燃料,(3)在大范围变推力、姿态与导航控制、着陆支撑等火箭回收复用的技术难点实现突破。


行行查,行业研究数据库 www.hanghangcha.com
商业运载火箭的发展遵循从小到大的规律。回顾SpaceX猎鹰系列运载火箭的发展历程,经历了初期运载能力不足1吨的Falcon 1到运载能力22吨的Falcon9、再到运载能力超50吨的重型火箭Falcon Heavy,其发动机的推力也从Merlin-1C的40吨级提升至Merlin-1D的90吨级,我们认为,对于商业火箭公司而言,合理的箭型推力规划将遵循从小到大的发展规律。
新型箭型的单台发动机推力较小。Rocket Lab的Electron(载荷以微小卫星为主)在2019年成功发射9次,发射次数仅次于SpaceX的猎鹰,受到广泛关注。Electron采用9台并联的结构,单台发动机推力为20kN。我们认为,较小推力的小型火箭,适应了微小卫星定制化、快速发射的需求,应用场景灵活,同样具有较好的商业前景。值得注意的是,小推力的单位质量发射价格仍然较高,如Electron单位质量发射价格约21.8百万美元/吨(以LEO计算),未来或随着批量快速生产的规模效应、回收复用等实现成本的降低。
成熟箭型的单台发动机推力均大于800kN。我们认为,1000kN左右的中等推力发动机具有较好的市场前景:一方面可通过并联实现较大总推力(类似Falcon 9及Falcon Heavy),从而满足特定应用卫星或高轨大卫星发射需求。另一方面,中等推力发动机也可以单台直接批量发射中小卫星(如Ariane 5及Soyuz 2.1),满足组网的需求。

火箭发动机是运载火箭的关键部件,约占运载火箭总成本的30%8。根据推进剂不同,可分为固体发动机与液体发动机。固体发动机具有易实现大推力、可靠性高、发射操作简单、使用维护方便等优点,在各国航天发射中发挥着重要作用9;但固体发动机比冲小、工作时间短、推力不易控制,重复启动困难。液体火箭发动机具有比冲高、推力可调、可多次启动等优点;液体火箭发动机则向着提高运载能力、使用寿命、可靠性、适应性的方向发展。


航天科技与航天科工集团在固体商业火箭具有优势。中国航天科工集团和科技集团都有非常成熟的固体运载火箭产品,较新型的商业火箭公司而言,在技术成熟度、发射的市场价格、响应速度、制造成本等方面,更有优势。快舟系列(如快舟1号)等是典型代表。

液体推进剂是可复用商业火箭的较佳选择,比冲、成本、清洁度等是重要的评价指标。液氧煤油和液氧甲烷做为液体推进剂,是可重复使用运载火箭的较佳选择。对于以可重复使用为目标的发动机来说,推进剂组合应具有性能好、成本低廉、资源丰富等优点。

目前,SpaceX的Falcon 9及Falcon Heavy均使用两级液氧煤油发动机Merlin-1D,在研发动机Raptor将使用液氧甲烷为推进剂。我国民营企业中,星际荣耀焦点1号(液氧甲烷)已完成整机200秒长程试车,计划用于双曲线2号;蓝箭航天的天鹊发动机(液氧甲烷)已完成100秒试车,计划用于朱雀2号;深蓝航天的雷霆1(液氧煤油)已完成燃气发生器点火试车;星河动力等也均有相关进展。

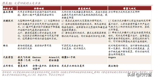
火箭的回收:一般而言,运载火箭的回收可分为伞降回收着陆式、垂直返回式和带翼飞回式三种类型。历史上,成功回收的运载火箭主要包括:美国航天飞机(Space Shuttle)、阿里安5号助推器使用伞降回收;SpaceX的猎鹰系列一子级使用垂直返回。俄罗斯在研型号Angara则计划使用带翼飞回方式。
火箭的复用:历史上回收再重复使用的火箭主要有Space Shuttle的助推器、Falcon系列的一子级,Ariane 5助推器虽曾实现成功回收,但主要用于解决残骸落区安全问题以及后续的研究分析。

根据NASA官网介绍,美国航天飞机(Space Shuttle)的回收主要为助推器及轨道飞行器的回收,助推器使用伞降回收的方式,轨道飞行器的回收类似飞机降落。
Space Shuttle由于高昂的维修费,不仅没有降低成本,反而使得每次发射费用高达4-15亿美元,最终提前退役。
助推器伞降回收后,然后在肯尼迪航天中心(KSC)进行拆卸,将电机段运回Thiokol(固体燃料推进器供应商)经过再次处理后在运回KSC,尾部和前部裙板则继续在KSC进行翻新。此后还需要重新涂装、灌料、组装等。


此外,小型火箭公司Rocket Lab拟使用伞降+直升机的方式,回收Electron运载火箭的第一阶段,即Electron将载荷送入轨道后通过降落伞的方式下降;同时,通过抓钩抓住直升飞机与降落伞的连接线。据Space News报道,2020年4月Rocket Lab已成功测试了其在空中捕捉正在下降的电子火箭载物台的能力。

从“猎鹰9”的回收说起:Falcon 9火箭一子级垂直回收方式分为两种,一是返回发射场回收,二是发射方向上落区回收。由于卡纳维拉尔角发射场位于美国东海岸,因此,其发射方向上落区回收又称海上回收,返回发射场回收又称陆上回收。海上回收的运载能力损失更小,陆上回收技术难度更低。
海上回收时,着陆平台可部署在火箭一子级落区,一子级在返回着陆时无需大范围的横向机动,从而可以减少对推进剂的需求,对运载能力影响较小。但海上回收仍需克服诸多挑战:1)建造稳定的海上着陆平台,能够进行海上精确定位且误差小于3米;2)高精度火箭返回着陆控制技术,由于海上回收平台面积有限,最终一子级落点精度应控制在10米误差范围内;3)应对复杂的海上气象条件。



可回收与重复使用的节省成本分析
Falcon 9报价拆分:猎鹰9当前发射报价为6200万美元,假定初始发射报价中,火箭成本、发射测控等费用和利润比为7∶2∶1,火箭成本约4340万美元,其中SpaceX已实现回收与重复使用的一子级成本约3038万美元(假设一子级占总成本的70%)。
重复使用究竟节省多少成本?假设:1)一子级回收后的回收维修费用为300万美元;2)重复使用十次后,一子级成本可降低至初始成本的10%。因此,在一子级重复使用、二子级不重复使用的情况下,我们初步测算,回收复用后的火箭成本约1906万美元,约为初始成本的44%。


行行查,行业研究数据库 www.hanghangcha.com
手机访问“行行查”小程序更方便