就在今天晚上的时候,王者荣耀官方终于公布了明天的一些活动的具体情况了,而对于明天的活动,小编也给大家总结了一下,主要有金币消耗活动,还有就是夺宝池的更新。在夺宝池的更新当中,小编要特别强调的就是关于孙策这个英雄可以通过钻石获取了,除此之外,就是四位英雄的调整,那么对于具体情况如何的了,接下来,就让小编带大家详细的了解一下吧!
先说一下金币消耗活动吧,这个活动的开启主要就是为了消耗大家的金币,毕竟在前段时间的时候,官方已经免费送出了两位英雄了,这就造成了很多玩家他们的金币有过多,而这个活动正是为那些金币过多的玩家解决了一些烦恼,通过这个活动,大家可以拿到一些比较好的头像框,比如说圣斗士头像框,还有就是相应的金币和铭文碎片。
紧接着就是说一下夺宝奖池的更新,在这次更新当中,小编特别强调的就是钻石夺宝奖直的更新,因为有一位非常热门的英雄加入到其中了,这个英雄的名字就是孙策,大家只要在钻石夺宝当中就可以拿到这位永久英雄了,也就意味着孙策这个英雄可以钻石获取了,那如果没有金币入手这个英雄的玩家,而钻石比较多的话就可以考虑一下,毕竟可以额外的拿到顺便拿一下王者水晶。
最后,就是对于四位英雄的调整,这四位英雄分别是米莱狄狂铁亚瑟阿轲:
第一位英雄就是米莱狄,主要就是增强了相应的推塔能力,让他的大招的适用范围大大的提升了,顺便还增加了她仆从的移动速度,对敌方的威胁更大了!
第二个英雄就是亚瑟这个英雄的被动回复能力增强了,相比上个赛季这个赛季的亚瑟真的是缺少了相应的回复能力,而这次加强说不定就会像曹操一样崛起了,至于具体的调整情况,可以看上图。
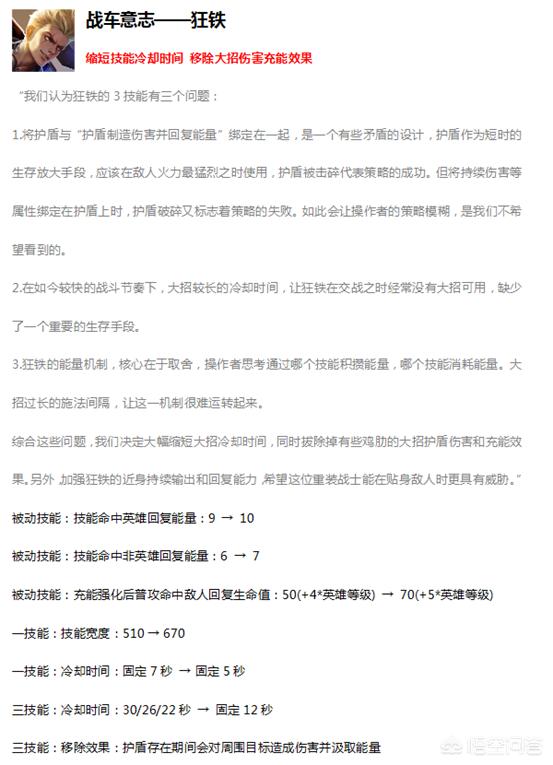
第三个英雄就是狂铁,这个英雄算是一次加强吧,主要就是缩短了一些技能一些冷却时间,让这个英雄在生存能力方面大大的提升了,不再需要,太过于注重能量的消耗了,而应该注重技能的把握方面,所以说在以后的过程当中这个英雄真的可以拿来走上单了。
第四个英雄就是阿珂,这个英雄已经被削弱了,主要就是大招的伤害降低了一些,官方可能是考虑到这个影响的爆发能力特别强,所以就为射手和一些其他的脆皮增加1些生存空间吧。
当然,除了以上活动以外,还有就是其他的一些免费获得头像框的活动,对这些活动,小编就不多说了。好了,以上就是小编的观点,不知道大家怎么看欢迎大家在下方留言。

已解决