我们常常讲:腕表是一个人身份与地位的象征。一枚珍贵的时计很大程度上能体现一个人的品味与内涵。
那么戴什么样的表才能显示自己的身份与财富呢?最直接的就是blingbling的镶钻表!
镶钻的腕表自然会为手表的价值加持不少,但是面对动辄几十万,上百万的镶钻腕表,许多人还是会望而却步。
为此,一些人就想到了对腕表进行后镶钻加工。在选购后镶钻表时,应该注意哪些事项呢?
第一点:看钻石
(1)等级
稍微对钻石了解的朋友都知道,钻石按照国际标准分为不同的等级。按照钻石的净度划分,从高到低依次可以分为:LC、VVS、VS、SI、P 五个大级别。而这些级别又可以细分为FL、IF、VVS1、VVS2、VS1、 VS2、SI1、SI2、P1、P2、 P3十个小级别。
据说百达翡丽的钻石表要求钻石材质必须是IF级别的,可以说是非常顶级的钻石。而市场中的后镶钻腕表为了节省成本,基本上不会采用像LC级别的钻石。因为后镶钻市场没有一个严格的规范,所以后镶钻采用的钻石等级也参差不齐。(想要购买后镶钻手表的朋友一定要小心谨慎。)
(2)切工
切工决定了钻石的明亮度、火彩、闪光三大方面。为手表镶钻为的就是能在任何角度都给人一种buling buling的观感。如果选取的钻石切工一般,或者每颗钻石的切割不均匀,会直接影响钻石表的视觉效果,到时候只会适得其反。
所以优秀的切工对钻石本身的呈现是非常重要的。
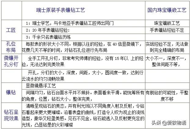
第二点:看镶嵌工艺
手表的钻石镶嵌源自瑞士的传统制表工坊。最顶级的手表镶嵌还是纯手工的。任何机械都难以替代。
一般而言,为手表进行后镶嵌的工匠主要分为两种:一种是真正的瑞士传统镶嵌级别的工匠、另一种是国内珠宝镶嵌级别的工匠。
另外,手表的镶嵌工作需要拆开手表的多个零件,有些不懂手表的珠宝镶嵌师容易在操作的过程中损伤到那些细小的零件,进而影响到手表的正常使用。
如果你有幸看到一只做工精细,品相卓越的后镶钻腕表,不要犹豫,买到就是赚到。
如果你看到一只做工一般的后镶钻腕表,我劝你还是谨慎购买!

已解决